参考答案
Zookeeper提供了:文件系统、通知机制。

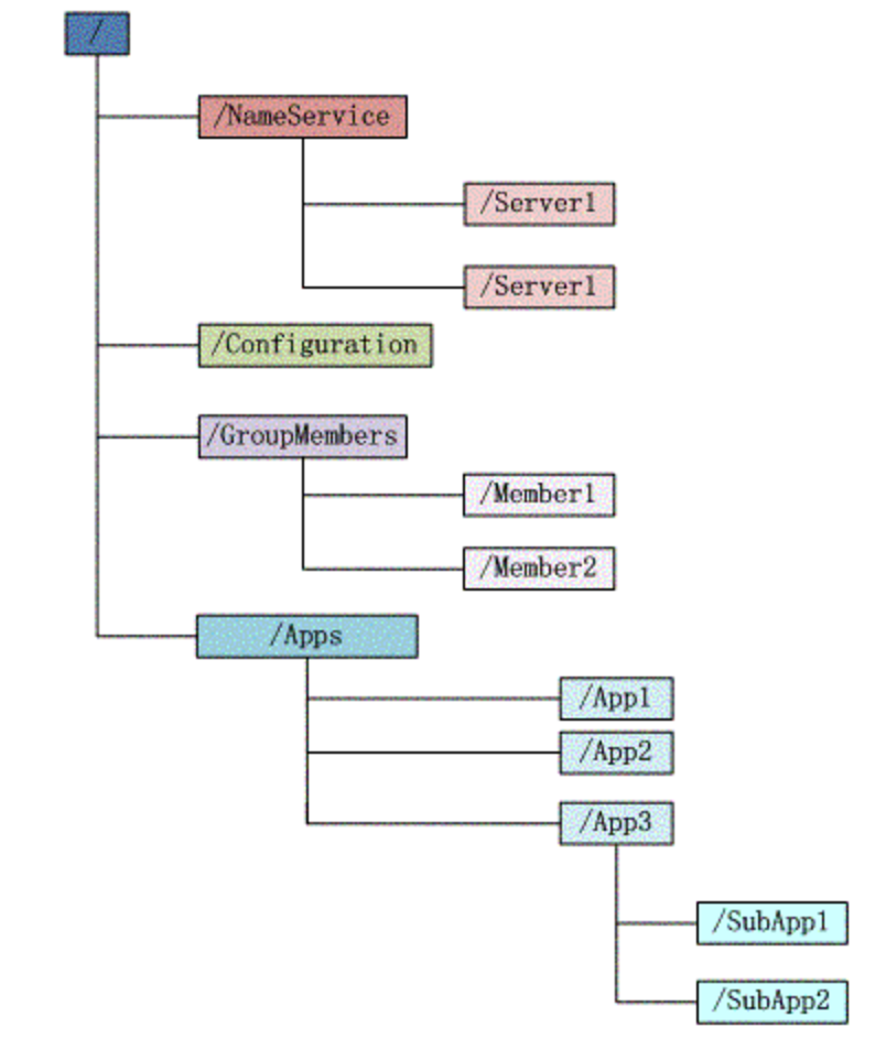
1. 文件系统
每个子目录项,例如NameService 都被称作为 znode,和文件系统一样,我们能够自由的增加、删除znode,在一个znode下增加、删除子znode,唯一的不同在于znode是可以存储数据的。
有四种类型的znode:
1.1 PERSISTENT持久化目录节点
- 客户端与zookeeper断开连接后,该节点依旧存在
1.2 PERSISTENT_SEQUENTIAL持久化顺序编号目录节点
- 客户端与zookeeper断开连接后,该节点依旧存在,只是Zookeeper给该节点名称进行顺序编号
1.3 EPHEMERAL临时目录节点
- 客户端与zookeeper断开连接后,该节点被删除
1.4 EPHEMERAL_SEQUENTIAL临时顺序编号目录节点
- 客户端与zookeeper断开连接后,该节点被删除,只是Zookeeper给该节点名称进行顺序编号
2. 通知机制
- 客户端注册监听它关心的目录节点,当目录节点发生变化(数据改变、被删除、子目录节点增加删除)时,zookeeper会通知客户端。
以上,是Zookeeper面试题【ZooKeeper 提供了什么】的参考答案。
输出,是最好的学习方法。
欢迎在评论区留下你的问题、笔记或知识点补充~
—end—
